更新时间:2023-12-08 22:35点击:
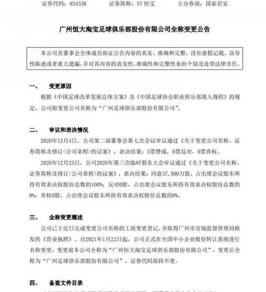
南都讯 记者陶新蕾 北京时间1月22日,广州恒大足球俱乐部股份有限公司全称变更公告发布,公司拟变更公司名称为“广州足球俱乐部股份有限公司”。

根据变更公告内容显示:
公司已于近日完成变更公司名称的工商变更登记,并取得广州市市场监督管理局核发的《营业执照》。自2021年1月22日起,公司正式在全国中小企业股份转让系统进行名称变更,变更前本公司全称为“广州恒大淘宝足球俱乐部股份有限公司”,变更后全称为“广州足球俱乐部股份有限公司”,证券代码保持不变。
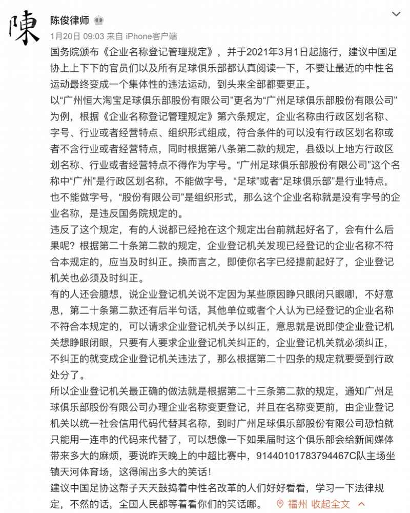
1月20日,微博实名认证的律师陈俊发文称,广州足球俱乐部股份有限公司这个企业名称是没有字号的企业名称,工商注册名不符合《企业名称登记管理规定》。

陈俊律师微博截图。
同一天,据江苏媒体报道,江苏苏宁新赛季已经获准改名江苏队,而且江苏苏宁已经完成工商名称变更,新的俱乐部名将为“江苏足球俱乐部有限公司”。

该汇总表部分截图。
1月12日,一张流传在网络上名为《各级职业俱乐部非企业化名称申报情况汇总表》的图片显示,“广州足球俱乐部股份有限公司”“河北足球俱乐部有限公司”“深圳市足球俱乐部有限公司”审核情况都是同意,但备注栏里都有“仅使用行政区划名,建议增加俱乐部名”。但“江苏队足球俱乐部有限公司”审核情况是同意且没有备注。